此操作将在您下回登录时自动记录您的这次国家选择。如需重新切换,可通过切换国家完成。
查看: 4032|回复: 32

希望在外面的华人多多感谢这些吹哨人的帖子 虽然不怕一万 就有那个万一 我表妹想去

[复制链接]
游客
游客  发表于 2025-9-21 14:50:24 |阅读模式

马上注册,结交更多街友,享用更多功能,让你轻松玩转华人街。

您需要登录才可以下载或查看附件。没有帐号?快速注册

x
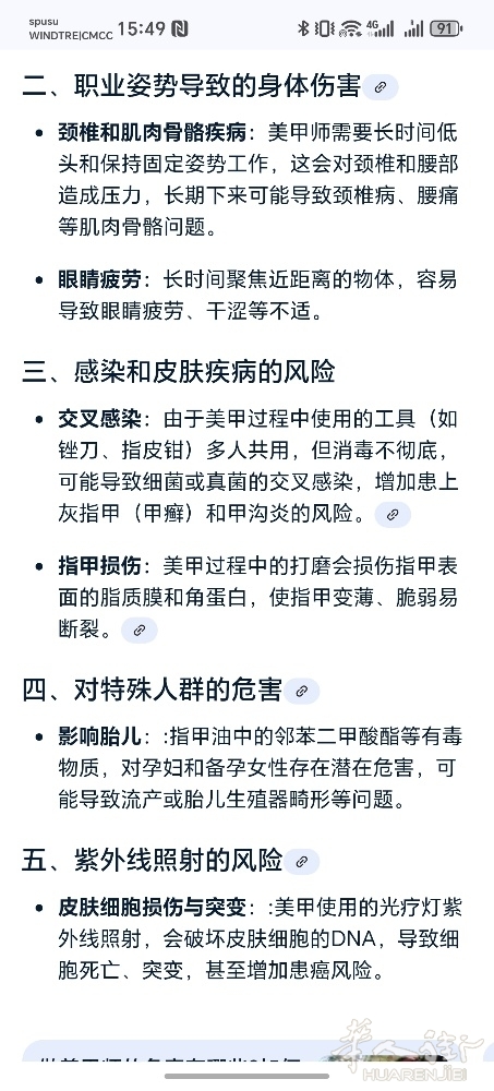
希望在外面的华人多多感谢这些吹哨人的帖子 虽然不怕一万 就有那个万一 我表妹想去学美甲 被父母骂回去 越是高待遇高工资 越是陷阱 picture.jpg picture.jpg picture.jpg

来自: 华人街android版
回复

使用道具 举报

发表于 2025-9-21 14:56:27 来自手机 | 看全部
有什么工作是 养生的吗?

来自: 华人街android版
回复 支持 3 反对 0

使用道具 举报

发表于 2025-9-21 15:10:39 来自手机 | 看全部
那些化工厂怎么办??

来自: 华人街android版
回复 支持 反对

使用道具 举报

发表于 2025-9-21 15:11:31 来自手机 | 看全部
街友22701041 发表于 12 分钟前
有什么工作是 养生的吗?

有的 🏆品酒师

来自: 华人街android版
回复 支持 反对

使用道具 举报

发表于 2025-9-21 15:49:52 来自手机 | 看全部
其实都知道  不做能干嘛?跑堂 腿也会跑出问题,手也会啊  为了生计还在乎以后。能告诉我们做什么安全嘛

来自: 华人街android版
回复 支持 1 反对 0

使用道具 举报

发表于 2025-9-21 15:52:46 来自手机 | 看全部
在家呆著最安全

来自: 华人街iPhone版
回复 支持 反对

使用道具 举报

 楼主| 发表于 2025-9-21 16:00:14 来自手机 | 看全部

做文员啊 会计师助理啊 销售客服啊 酒店前台啊 工作很多 就怕脑子不会转弯

来自: 华人街android版
回复 支持 反对

使用道具 举报

 楼主| 发表于 2025-9-21 16:00:59 来自手机 | 看全部
竹本空心 发表于 9 分钟前
其实都知道不做能干嘛?跑堂 腿也会跑 ...

做文员啊 会计师助理啊 销售客服啊 酒店前台啊 工作很多 就怕脑子不会转弯 这些不需要别人告的 因为很多人都是心比天高 总觉得哪个工资高 就要做哪个

来自: 华人街android版
回复 支持 反对

使用道具 举报

游客
游客  发表于 2025-9-21 16:26:48
花钱做去华人那里做美甲的基本智商不行,都是有毒产品

来自: 华人街iPhone版
回复 支持 2 反对 0

使用道具 举报

发表于 2025-9-21 16:57:49 来自手机 | 看全部
是真的这种工作做久了对身体会有影响。

来自: 华人街android版
回复 支持 1 反对 0

使用道具 举报

发表于 2025-9-21 17:21:34 来自手机 | 看全部
你自己搜索美甲在华人街,有个男的老婆做美甲得来白血病

来自: 华人街iPhone版
回复 支持 1 反对 0

使用道具 举报

发表于 2025-9-21 17:59:11 来自手机 | 看全部
miriam18 发表于 半小时前
是真的这种工作做久了对身体会有影响。 ...

其他工作也会😂😂😂 都有职业病的,没办法避免 

来自: 华人街iPhone版
回复 支持 反对

使用道具 举报

 楼主| 发表于 2025-9-21 18:25:38 来自手机 | 看全部
街友34684118 发表于 25 分钟前
其他工作也会😂😂😂 都有职业病的,没 ...

收租的职业病是什么?

来自: 华人街android版
回复 支持 反对

使用道具 举报

发表于 2025-9-21 18:31:16 来自手机 | 看全部
倩@听风雨声 发表于 4 分钟前
收租的职业病是什么?

有钱人和打工能一样

来自: 华人街iPhone版
回复 支持 反对

使用道具 举报

游客
游客  发表于 2025-9-21 19:52:32
做衣服的布料也是最垃圾的布料,门窗还关的紧紧的,不知道多年以后会是什么病

来自: 华人街android版
回复 支持 1 反对 0

使用道具 举报

您需要登录后才可以回帖 登录 | 快速注册

本版积分规则

联系华人街

法国公司:Sinocom sarl
地址:48 Rue de Turbigo,
75003 Paris,France
联系电话:(0033)-(0)144610523
意大利分公司:Sinocom Italia Srl
地址:Via Niccolini 29,
20154 Milano, Italia
联系邮箱:[email protected]

扫描苹果APP

扫描安卓APP

QQ|Archiver|手机版|华人街 huarenjie.com

GMT+1, 2026-5-28 17:26 , Processed in 0.060441 second(s), Total 10, Slave 7 queries , Gzip On, MemCache On.

管理COOKIES