此操作将在您下回登录时自动记录您的这次国家选择。如需重新切换,可通过切换国家完成。
淘宝大秀场查看全部(有图片可优先显示在此处)
    查看: 499|回复: 9

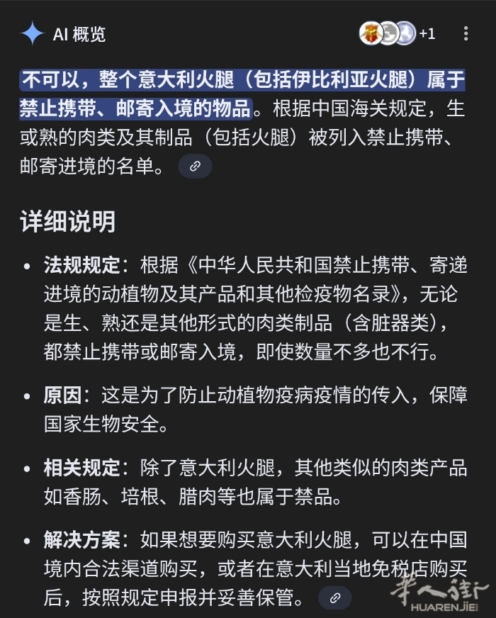
    意大利的街友们有带过整只火腿回中国的吗?可以带吗?

    [复制链接]
    发表于 2025-11-15 21:03:35 来自手机 | 显示全部楼层 |阅读模式

    马上注册,结交更多街友,享用更多功能,让你轻松玩转华人街。

    您需要 登录 才可以下载或查看,没有帐号?快速注册

    x
    意大利的街友们有带过整只火腿回中国的吗?可以带吗?

    来自: 华人街iPhone版
    回复

    使用道具 举报

    发表于 2025-11-15 21:08:19 来自手机 | 显示全部楼层
    回复 支持 反对

    使用道具 举报

    发表于 2025-11-15 21:19:55 来自手机 | 显示全部楼层
    回复 支持 反对

    使用道具 举报

    发表于 2025-11-15 21:32:39 来自手机 | 显示全部楼层
    中国也有卖的嘛

    来自: 华人街android版
    回复 支持 反对

    使用道具 举报

    发表于 2025-11-15 21:40:56 来自手机 | 显示全部楼层
    未经检疫的肉类海鲜蔬菜水果都是禁止带入境的。

    来自: 华人街android版
    回复 支持 反对

    使用道具 举报

    发表于 2025-11-15 23:20:22 来自手机 | 显示全部楼层
    建议你边走边吃,边带边吃,边乘边吃,,,,,,
    自己吃掉够本,省着给海关吃你心里憋屈

    来自: 华人街android版
    回复 支持 反对

    使用道具 举报

    发表于 2025-11-15 23:42:28 来自手机 | 显示全部楼层
    看运气,我有托运带过一个西班牙火腿没事,看到那个机场吧,有些会查的比较严

    来自: 华人街android版
    回复 支持 反对

    使用道具 举报

    发表于 2025-11-16 07:46:25 来自手机 | 显示全部楼层
    火腿最好别带。国内海关行李箱带什么东西一清二楚。

    来自: 华人街android版
    回复 支持 反对

    使用道具 举报

    发表于 2025-11-16 08:53:17 来自手机 | 显示全部楼层
    回复 支持 反对

    使用道具 举报

    发表于 2025-11-17 11:11:11 来自手机 | 显示全部楼层
    走到成都都被扣了😔

    来自: 华人街iPhone版
    回复 支持 反对

    使用道具 举报

    您需要登录后才可以回帖 登录 | 快速注册

    本版积分规则

    最新图片
    • 紧急寻找离家少年,周锦浩,如有看到或者知
    • 北方联盟党提案:收紧入意大利籍条件,增设
    • 有没有人愿意无偿代养两只狗狗 一个半月 用
    • 本人在davola桥上被抢,证件和自行车,大家
    • 我们也是打工,他们400多写名字觉得贵,最

    联系华人街

    法国公司:Sinocom sarl
    地址:48 Rue de Turbigo,
    75003 Paris,France
    联系电话:(0033)-(0)144610523
    意大利分公司:Sinocom Italia Srl
    地址:Via Niccolini 29,
    20154 Milano, Italia
    联系邮箱:[email protected]

    扫描苹果APP

    扫描安卓APP

    QQ|Archiver|手机版|华人街 huarenjie.com

    GMT+1, 2025-12-8 09:32 , Processed in 0.100630 second(s), Total 9, Slave 6 queries , Gzip On, MemCache On.

    管理COOKIES