此操作将在您下回登录时自动记录您的这次国家选择。如需重新切换,可通过切换国家完成。
淘宝大秀场查看全部(有图片可优先显示在此处)
    查看: 494|回复: 6

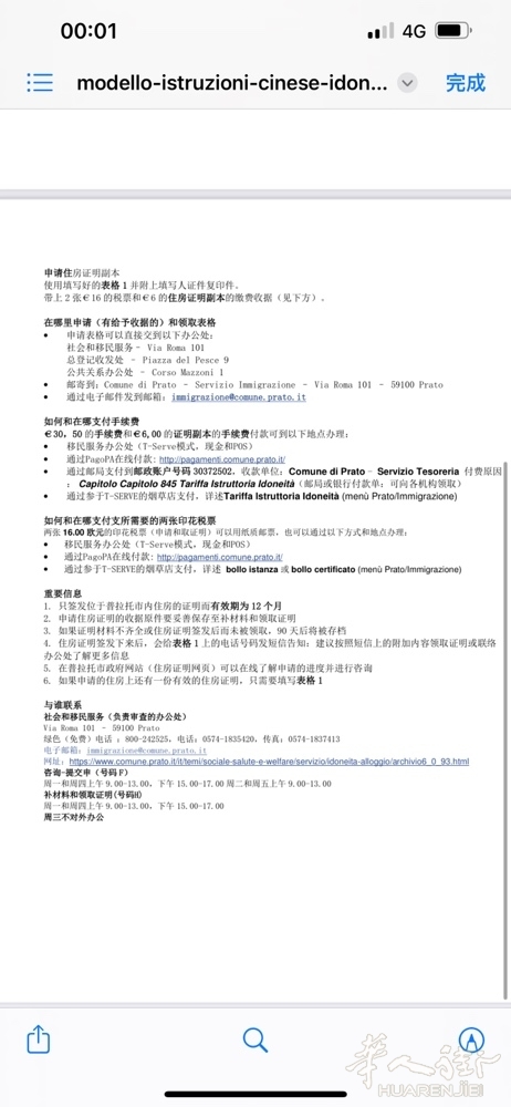
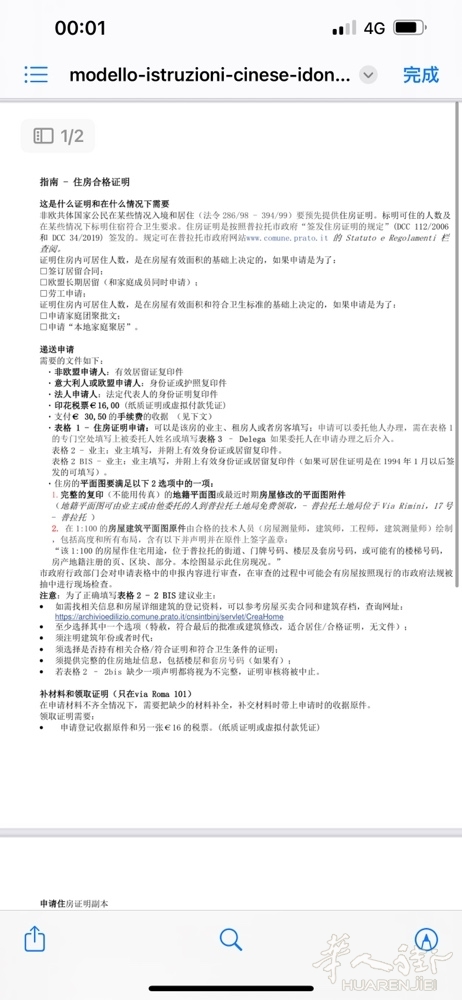
    Prato 住家🈴️格证 会的 麻烦帮忙解答一下 申请就地团聚 需要住家合

    [复制链接]
    发表于 2025-7-29 21:26:19 来自手机 | 显示全部楼层 |阅读模式

    马上注册,结交更多街友,享用更多功能,让你轻松玩转华人街。

    您需要 登录 才可以下载或查看,没有帐号?快速注册

    x
    Prato 住家🈴️格证  会的 麻烦帮忙解答一下
    申请就地团聚 需要住家合格证  办理合格证都需要什么文件?

    来自: 华人街iPhone版
    回复

    使用道具 举报

    发表于 2025-7-29 21:41:27 来自手机 | 显示全部楼层
    如果你是租的房子。 房子会知道的。 需要很多文件。 办理时间也久。 我现在已经半月了,昨天去问,告诉我十天以后联系我。 具体都是什么,语言不好我不认识😂

    来自: 华人街iPhone版
    回复 支持 反对

    使用道具 举报

    发表于 2025-7-29 22:09:43 来自手机 | 显示全部楼层
    101号里面有纸张。拿去看下。好像有中午

    来自: 华人街iPhone版
    回复 支持 反对

    使用道具 举报

     楼主| 发表于 2025-7-29 23:10:00 来自手机 | 显示全部楼层
    回复 支持 反对

    使用道具 举报

    发表于 2025-7-30 00:48:52 来自手机 | 显示全部楼层
    去罗马街办理101号,那里可以教你怎么办理住家合格证,可以教你办理家庭团聚,可以免费发送团聚申请,星期一三有中午翻译 picture.jpg

    来自: 华人街iPhone版
    回复 支持 反对

    使用道具 举报

    发表于 2025-7-30 04:33:29 来自手机 | 显示全部楼层
    就地团聚?你小孩怎么出来的?我也打算搞
    回复 支持 反对

    使用道具 举报

    发表于 2025-7-30 10:13:27 来自手机 | 显示全部楼层
    很简单。就是看你里面合格不。不合格的话就别想了。如果里面有自己隔起来的就别办了。因为有时候会抽查去住家。

    来自: 华人街android版
    回复 支持 反对

    使用道具 举报

    您需要登录后才可以回帖 登录 | 快速注册

    本版积分规则

    最新图片
    • 有人认识好的中国人的carrozzeria 吗 老外
    • 5.4要闻:梅洛妮指责不受控制的移民潮;5月
    • 无人机往监狱空投毒品和手机!黑手党老哥想
    • 想了解一下意大利华人塑料制品工厂,怎么到
    • 威尼托逾1.7万高龄老人陷入“孤独困境” 多

    联系华人街

    法国公司:Sinocom sarl
    地址:48 Rue de Turbigo,
    75003 Paris,France
    联系电话:(0033)-(0)144610523
    意大利分公司:Sinocom Italia Srl
    地址:Via Niccolini 29,
    20154 Milano, Italia
    联系邮箱:[email protected]

    扫描苹果APP

    扫描安卓APP

    QQ|Archiver|手机版|华人街 huarenjie.com

    GMT+1, 2026-5-5 05:25 , Processed in 0.061471 second(s), Total 10, Slave 6 queries , Gzip On, MemCache On.

    管理COOKIES