此操作将在您下回登录时自动记录您的这次国家选择。如需重新切换,可通过切换国家完成。
返回列表 发新帖
12
楼主: 匿名

大家进来聊聊啊 有谁最近回国办理身份证了啊

[复制链接]
发表于 2010-8-23 00:03:50 | 显示全部楼层

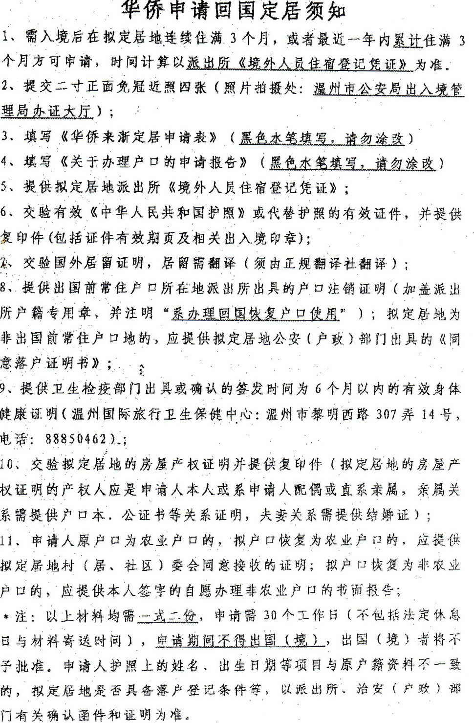
华侨回国定居须知
  
华侨回国定居须知.jpg

回复 支持 反对

使用道具 举报

发表于 2010-8-23 18:15:00 | 显示全部楼层
如果你是05年后拿的一年的居留,你只需到本地的派出所报到,然后拿来表格,按照上面所需要的东西送过去,然后在不到一个月的时间会答复你//
回复 支持 反对

使用道具 举报

返回列表
12
发新帖
您需要登录后才可以回帖 登录 | 快速注册

本版积分规则

联系华人街

法国公司:Sinocom sarl
地址:48 Rue de Turbigo,
75003 Paris,France
联系电话:(0033)-(0)144610523
意大利分公司:Sinocom Italia Srl
地址:Via Niccolini 29,
20154 Milano, Italia
联系邮箱:[email protected]

扫描苹果APP

扫描安卓APP

QQ|Archiver|手机版|华人街 huarenjie.com

GMT+1, 2026-3-18 22:05 , Processed in 0.161127 second(s), Total 9, Slave 5 queries , Gzip On, MemCache On.

管理COOKIES