此操作将在您下回登录时自动记录您的这次国家选择。如需重新切换,可通过切换国家完成。
淘宝大秀场查看全部(有图片可优先显示在此处)
    查看: 1100|回复: 34

    想问一下 在意大利没有居留 可以补办护照吗?会被遣返吗?

    [复制链接]
    发表于 2025-9-3 18:54:38 来自手机 | 显示全部楼层 |阅读模式

    马上注册,结交更多街友,享用更多功能,让你轻松玩转华人街。

    您需要 登录 才可以下载或查看,没有帐号?快速注册

    x
    想问一下 在意大利没有居留 可以补办护照吗?会被遣返吗?

    来自: 华人街iPhone版
    回复

    使用道具 举报

    发表于 2025-9-3 19:02:36 来自手机 | 显示全部楼层
    不会被遣返,正常去补就好了

    来自: 华人街android版
    回复 支持 反对

    使用道具 举报

     楼主| 发表于 2025-9-3 19:03:11 来自手机 | 显示全部楼层
    街友06641284 发表于 16 秒前
    不会被遣返,正常去补就好了 ...

    真的吗?

    来自: 华人街iPhone版
    回复 支持 反对

    使用道具 举报

    发表于 2025-9-3 19:03:59 来自手机 | 显示全部楼层
    回复 支持 反对

    使用道具 举报

    发表于 2025-9-3 19:29:47 来自手机 | 显示全部楼层
    应该不能补护照…..最多补个旅行证给你而已

    来自: 华人街iPhone版
    回复 支持 反对

    使用道具 举报

    发表于 2025-9-3 19:40:31 来自手机 | 显示全部楼层
    街友52224620 发表于 4 分钟前
    应该不能补护照…..最多补个旅行证给你 ...

    picture.jpg

    来自: 华人街iPhone版
    回复 支持 反对

    使用道具 举报

    发表于 2025-9-3 20:12:30 来自手机 | 显示全部楼层
    没有大赦不给你办,你说被盗你要出示意大利警察局报失单

    来自: 华人街iPhone版
    回复 支持 反对

    使用道具 举报

    发表于 2025-9-3 20:17:34 来自手机 | 显示全部楼层
    九个太阳☀️ 发表于 3 分钟前
    没有大赦不给你办,你说被盗你要出示意 ...

    你要是不明白,你就别告诉人家,你说的是有身份的,他是没有身份的,怎么去警察局?

    来自: 华人街android版
    回复 支持 2 反对 0

    使用道具 举报

    发表于 2025-9-3 20:57:01 来自手机 | 显示全部楼层
    街友52224620 发表于 1 小时前
    应该不能补护照…..最多补个旅行证给你 ...

    不懂,别乱说

    来自: 华人街android版
    回复 支持 1 反对 0

    使用道具 举报

    发表于 2025-9-3 21:01:39 来自手机 | 显示全部楼层
    太难了,我的也过期了护照。

    来自: 华人街iPhone版
    回复 支持 反对

    使用道具 举报

    发表于 2025-9-3 21:23:13 来自手机 | 显示全部楼层
    本帖最后由 痕- 于 2025-9-3 22:25 编辑
    九个太阳☀️ 发表于 1 小时前
    没有大赦不给你办,你说被盗你要出示意 ...
    好吧!我错了,我疫情时候出来提前在中国换了护照好像没要看居留

    来自: 华人街android版
    回复 支持 反对

    使用道具 举报

    发表于 2025-9-3 21:53:44 来自手机 | 显示全部楼层
    回复 支持 反对

    使用道具 举报

    发表于 2025-9-3 21:59:35 来自手机 | 显示全部楼层

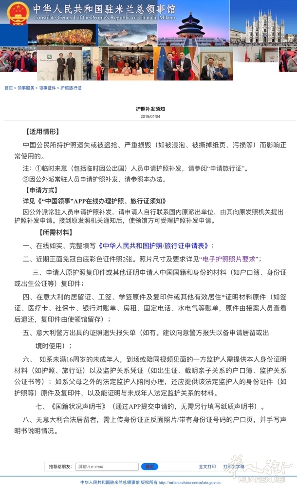
    没有居留就不能补护照的
    ( 图片是米兰领事馆官网的截图)

    *旅行证用于回国飞机的文件证明而已

    😇

    来自: 华人街iPhone版
    回复 支持 反对

    使用道具 举报

    发表于 2025-9-3 22:29:36 来自手机 | 显示全部楼层
    我没有居留,护照过期,更换新的了

    来自: 华人街android版
    回复 支持 反对

    使用道具 举报

    发表于 2025-9-3 22:39:38 来自手机 | 显示全部楼层
    可以补   你要是在prato直接去中意,他们会带你去大使馆补

    来自: 华人街iPhone版
    回复 支持 反对

    使用道具 举报

    您需要登录后才可以回帖 登录 | 快速注册

    本版积分规则

    最新图片
    • Prato新的骗子诞生了,Prato生意人的丢尽了
    • 最新邮局汇中国教程
    • 中国比亚迪电动公共汽车赢得欧洲青睐的核心
    • 12.19要闻:超变异毒株“K变种”来袭;孔特
    • 中国对欧盟猪肉征收反倾销税将对中欧猪肉贸

    联系华人街

    法国公司:Sinocom sarl
    地址:48 Rue de Turbigo,
    75003 Paris,France
    联系电话:(0033)-(0)144610523
    意大利分公司:Sinocom Italia Srl
    地址:Via Niccolini 29,
    20154 Milano, Italia
    联系邮箱:[email protected]

    扫描苹果APP

    扫描安卓APP

    QQ|Archiver|手机版|华人街 huarenjie.com

    GMT+1, 2025-12-19 16:58 , Processed in 0.055471 second(s), Total 9, Slave 6 queries , Gzip On, MemCache On.

    管理COOKIES