此操作将在您下回登录时自动记录您的这次国家选择。如需重新切换,可通过切换国家完成。
淘宝大秀场查看全部(有图片可优先显示在此处)
    查看: 816|回复: 6

    拿特殊保护居留卡

    [复制链接]
    发表于 2026-3-15 11:16:53 来自手机 | 显示全部楼层 |阅读模式

    马上注册,结交更多街友,享用更多功能,让你轻松玩转华人街。

    您需要 登录 才可以下载或查看,没有帐号?快速注册

    x
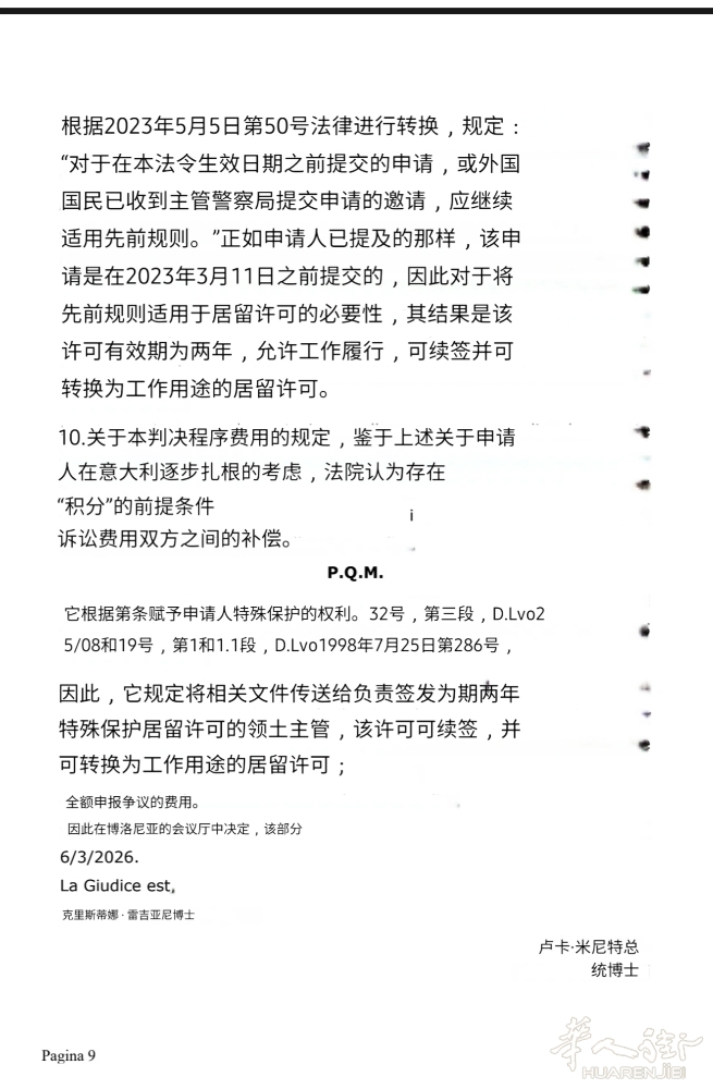
    前几天在prato警察局门口排队,警察收走了判决书,让我等电话,在prato大概多久可能拿到卡? picture.jpg

    来自: 华人街android版
    回复

    使用道具 举报

    发表于 2026-3-15 11:58:07 来自手机 | 显示全部楼层
    转几次换居留卡?

    来自: 华人街iPhone版
    回复 支持 反对

    使用道具 举报

     楼主| 发表于 2026-3-15 14:31:54 来自手机 | 显示全部楼层
    还是喜欢? 发表于 2 小时前
    转几次换居留卡?

    我的不是半年黄纸的居留条,我的是很早就申请了,领土委员会拒绝了以后,向法院上诉的

    来自: 华人街android版
    回复 支持 反对

    使用道具 举报

    发表于 2026-3-15 17:44:45 来自手机 | 显示全部楼层
    一两个月吧,卡会做好,自己可以上网站查出没出来,绿色勾了就可以周一去排队拿了,拿的时候记得要回护照,他们可能会忘记还给你,然后等一两年你就转工作居留,你的判决书上写着可以转工作居留。

    来自: 华人街iPhone版
    回复 支持 反对

    使用道具 举报

     楼主| 发表于 2026-3-15 18:34:31 来自手机 | 显示全部楼层
    街友25249810 发表于 半小时前
    一两个月吧,卡会做好,自己可以上网站 ...

    护照在我自己手里,就是给警察局递材料的时候只收了判决书,护照首页复印了一下就给我了,留了我个手机号,没给我预约单,让我等电话,印花税票和邮局付款单都没收

    来自: 华人街android版
    回复 支持 反对

    使用道具 举报

    发表于 2026-3-15 20:02:52 来自手机 | 显示全部楼层
    单身狗 发表于 1 小时前
    护照在我自己手里,就是给警察局递材料的时候只收了判决书,护照首页复印了一下就给我了,留了我个手机号,没给我预约单,让我等电话,印花税票和邮局付款单都没收
    啊….那就不清楚了诶。

    来自: 华人街iPhone版
    回复 支持 反对

    使用道具 举报

    发表于 2026-3-16 19:07:55 来自手机 | 显示全部楼层
    你是23年之前事情的保护居留呀、我今年才申请的、还能转吗

    来自: 华人街iPhone版
    回复 支持 反对

    使用道具 举报

    您需要登录后才可以回帖 登录 | 快速注册

    本版积分规则

    联系华人街

    法国公司:Sinocom sarl
    地址:48 Rue de Turbigo,
    75003 Paris,France
    联系电话:(0033)-(0)144610523
    意大利分公司:Sinocom Italia Srl
    地址:Via Niccolini 29,
    20154 Milano, Italia
    联系邮箱:[email protected]

    扫描苹果APP

    扫描安卓APP

    QQ|Archiver|手机版|华人街 huarenjie.com

    GMT+1, 2026-5-30 09:10 , Processed in 0.206205 second(s), Total 12, Slave 6 queries , Gzip On, MemCache On.

    管理COOKIES