此操作将在您下回登录时自动记录您的这次国家选择。如需重新切换,可通过切换国家完成。
淘宝大秀场查看全部(有图片可优先显示在此处)
    查看: 526|回复: 3

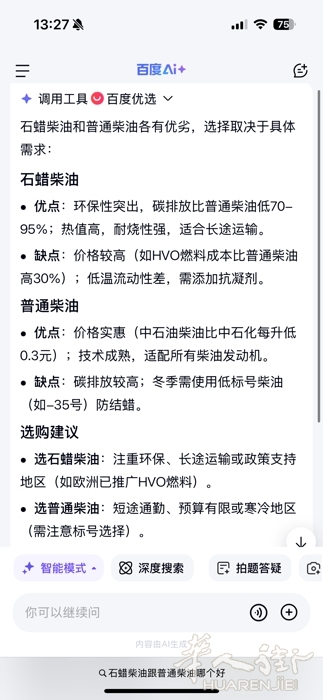
    [生活百科] 这个柴油是好点的吗?怎么价格比普通柴油便宜两分

    [复制链接]
    发表于 2025-12-18 12:35:33 来自手机 | 显示全部楼层 |阅读模式

    马上注册,结交更多街友,享用更多功能,让你轻松玩转华人街。

    您需要 登录 才可以下载或查看,没有帐号?快速注册

    x
    这个柴油是好点的吗?怎么价格比普通柴油便宜两分 picture.jpg

    来自: 华人街android版
    回复

    使用道具 举报

    发表于 2025-12-18 13:29:53 来自手机 | 显示全部楼层
    除了环保,冬天可能还要添加柴油防冻剂,没有亮点。 picture.jpg

    来自: 华人街iPhone版
    回复 支持 反对

    使用道具 举报

    发表于 2025-12-18 15:26:35 来自手机 | 显示全部楼层
    有的车不可以用的

    来自: 华人街iPhone版
    回复 支持 反对

    使用道具 举报

    发表于 2025-12-21 02:08:59 来自手机 | 显示全部楼层
    这个是生物柴油 不是你说的好柴油 好的柴油贵一毛

    来自: 华人街iPhone版
    回复 支持 反对

    使用道具 举报

    您需要登录后才可以回帖 登录 | 快速注册

    本版积分规则

    最新图片
    • 在网上冒充他人,是否构成犯罪?
    • 需要一名靠谱的律师 我跟我老婆去年11月出
    • 在米兰月薪2000欧根本不够花!意报业巨头无
    • 5.11要闻:汉坦病毒,意卫生部即将发布通告
    • ??死骗子朱耀明!大家千万警惕! (之前

    联系华人街

    法国公司:Sinocom sarl
    地址:48 Rue de Turbigo,
    75003 Paris,France
    联系电话:(0033)-(0)144610523
    意大利分公司:Sinocom Italia Srl
    地址:Via Niccolini 29,
    20154 Milano, Italia
    联系邮箱:[email protected]

    扫描苹果APP

    扫描安卓APP

    QQ|Archiver|手机版|华人街 huarenjie.com

    GMT+1, 2026-5-11 14:58 , Processed in 0.064860 second(s), Total 9, Slave 6 queries , Gzip On, MemCache On.

    管理COOKIES