此操作将在您下回登录时自动记录您的这次国家选择。如需重新切换,可通过切换国家完成。
查看: 3860|回复: 8

[新闻] 病毒】温州已经告急 再不自律 非要逼法国也封我们吗?

[复制链接]
发表于 2020-2-3 09:06:45 | 看全部 |阅读模式

马上注册,结交更多街友,享用更多功能,让你轻松玩转华人街。

您需要登录才可以下载或查看附件。没有帐号?快速注册

x
病毒】温州已经告急 再不自律 非要逼法国也封我们吗?
点击小字链接,了解相关信息:
【病毒】这次是法国医生 ! 第六例新冠病毒肺炎确诊
【病毒】巴黎确诊第五例新冠肺炎患者 两人病危
法国确认四例病毒患者均为华人 驻法使馆明天开始采取防控措施
【病毒】八十岁中国游客 第四例在法国确诊 !
【时事】卫生部长透露 法国今天再次隔离五人 另有十几人处于跟踪监测之下
法国《华人街报》为武汉募捐 反响强烈 感动 !!!
【快讯】法国拟撤武汉法侨  法国华人大型活动逐次取消 戴高乐机场增设医疗服务
医用物资告急 武汉在求援!  法国供货渠道已通 让我们伸出援手吧 !
(视频)半小时前法国确诊两例武汉肺炎 ! 波尔多和巴黎各有一例
【时事】面对中国神秘病毒 法国卫生部长这样表态


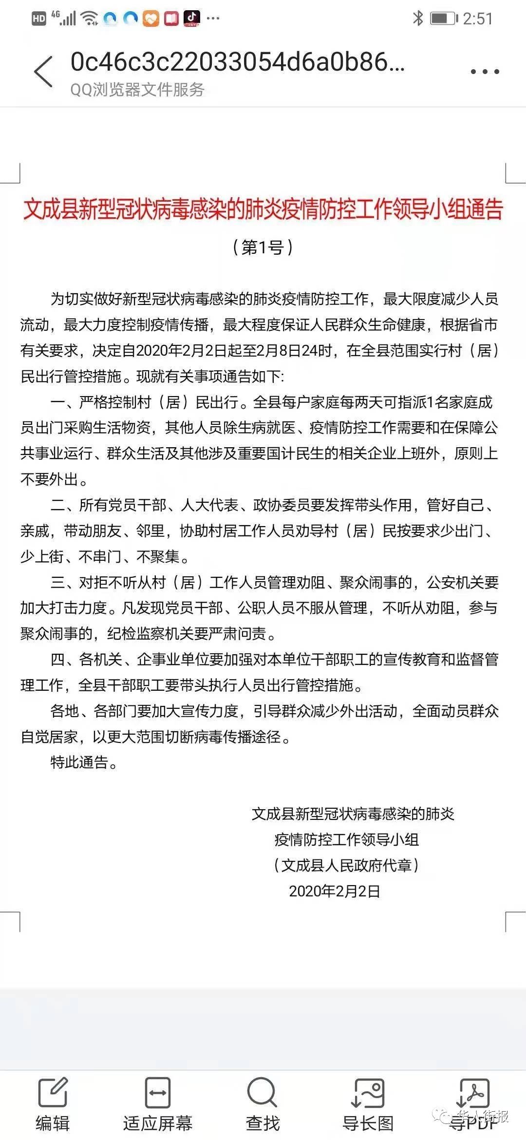
(法国华人街报记者 吴宇) 今天(2月2日 星期天)凌晨,温州市开始采取严厉的"封城"措施,"封城"暂定从今日起,至2月8日24时结束。

之前,温州市已经采取措施限制车辆行驶,市内公交系统和长途客运全部暂停,主要交通干道被封闭。电影院,游泳馆等公共场所关门停业,企业暂停运营至2月17日,大专院校、中小学、中职学校、技工学校、幼儿园推迟开学一直到3月1日。




现在开始,温州市居民,每个家庭必须凭通行证两天出行一人,以便购买日常用品。




以上几幅文件截图,有助于读者了解疫区当地各级政府控制疫情的坚决态度。

而政府的举措,得到了许多人的点赞。


* * * * * * * * * * * *


据今天(2月2日 星期天)夜间发布的最新统计数字,中国确诊病例比昨天增加2701例,总数达到14492例;疑似病例比昨天增加1556例,达到19544例;总死亡人数已经达到304人。

其中,温州确诊新冠病毒肺炎患者已达265人。浙江全省目前共追踪到密切接触者11961人,已解除医学观察1008人,尚有10397人正在接受医学观察。

据悉,因为多达20万温州人在武汉工作生活,春节前返回老家过农历新年的温州人,让距离武汉850公里的温州市迅速成为排名全国第二的新冠肺炎感染灾区。

今天(2月2日 星期天)下午5点,温州市举办第四场新型冠状病毒感染的肺炎疫情防控工作新闻发布会。

记者从发布会了解到,为更好地防止家庭感染,31日下午5点,市防控办向各县(市、区)下发指令,要求各地即刻行动起来,千方百计动员居家观察重点对象全面转为集中医学观察。

从当天下午17:00到22:00短短5个小时的时间内,全市各地通过紧急征用宾馆、紧急对宾馆开展消杀、紧急电话说服、紧急调度转运车辆等综合措施,新增转移1226人;

到今天今天(2月2日 星期天)下午1点,密切接触者集中隔离3588人,集中隔离率100%;

“居家转集中隔离”人数已经达到16649人,90.4%需要隔离观察的人员已转为集中隔离。目前,全市集中隔离总人数达到20237人。

* * * * * * * * * * * *


目前,最为困扰防疫专家和医护人员的是,我们还无法确定病毒的完整传染渠道和新冠肺炎的潜伏期。甚至发现,身上携有病毒的人没有相关症状,却能够对近距离接触的人进行传染。

钟南山院士还指出,新冠病毒可以通过粪口传染,而不仅仅是原来认为的呼吸道传染一个渠道。

到今天为止,全世界已经有62个国家为了防堵新冠病毒的蔓延,采取暂时关闭边境、取消航班等一系列措施;法国邻国意大利,甚至全面中断了中意两国的所有航班,并宣布进入国家紧急状态。

* * * * * * * * * * * *

法国和意大利,生活着数十万来自温州的华侨和华人。每年春节前后,总有不少旅居两国的温州人尽可能地安排时间回到家乡,探亲访友以解相思之苦。

突如其来的灾祸,让不少正准备回来的华人华侨大吃一惊。

境内两名武汉游客确诊新冠病毒肺炎后,意大利立即宣布禁飞中意两国的所有直飞航班,同时进入国家紧急状态,禁止所有持中国护照者(欧盟长居除外)入境意大利。

法国确诊六例新冠病毒引发的肺炎病患后,国家层面尚无出台针对中国人的负面措施。目前仅法国航空公司因为员工抗议而停飞中法航线。

我们都认为心大的法国政府,尽管之前采取的预防措施相当宽松,至今不愿意在戴高乐机场对中国旅客采取测量体温之类的手段,也不赞成我们为了防御病毒侵袭而带上口罩;

不过自从确诊第六例医生遭到新冠病毒肺炎感染后,也是迅疾查出曾与武汉父女患者接触过的63人,放过感染可能极小的7人,可能性比较大的5人已经被隔离,余下的51人正在跟踪观察之中。

疫情很严重,生活还要继续。

许多滞留在温州的意大利侨胞,正试图绕道欧盟其他国家回到意大利。

仍在温州的法国侨胞,也纷纷抓紧时间回到法国,不少人已改签机票返抵法国。

* * * * * * * * * * * *


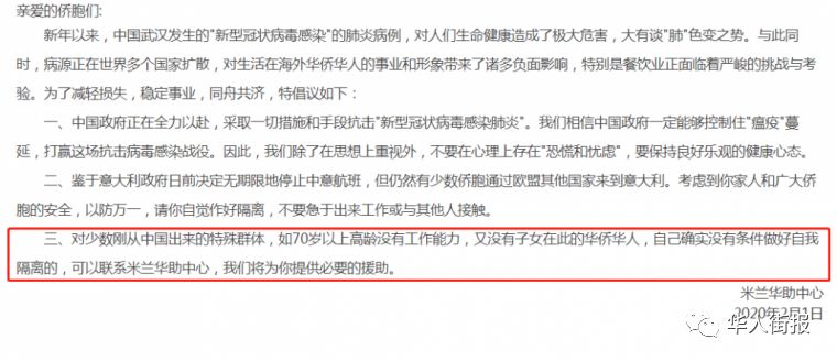
今天,中国驻法使馆网站再次提醒在法中国公民注意如下事项:

一、近期返法者,不要外出,要居家自我隔离14天。注意个人卫生,每天自测体温,保持室内空气流通。如出现发热、乏力、咳嗽等症状,要拨打紧急救护电话15,由专业医护人员前往处置。

二、不要参加各类聚会,比如家庭聚会、朋友聚会、婚宴、生日宴等,有些喜庆活动可视情推迟举办。不要去封闭、空气不流通的公共场所和人员集中的地方,比如麻将馆、棋牌室等,严防聚集性疫情发生,坚决阻断新冠病毒的感染、蔓延和传播。

三、有关侨团协会要对近期返法的同胞做到心中有数,并指导督促同胞切实采取有效措施,做好疫情防范。如遇紧急情况,可拨打中国驻法国使馆领保电话(0153758840)求助。

近段时间以来,旅法华侨华人包括许多社团已经开始自律,注重个人卫生和自我防护,取消大型聚会庆祝活动等等。

但是,对防范新冠病毒肺炎不以为然的人还是常见。华人街网站上和微信朋友圈里,许多人对此心怀侥幸的现象也是非常关注。





一周以来,法国华人街网站上,关心国内疫情发展的网友非常的多;
其中对于返法华侨华人是否需要自我短期隔离的讨论尤其令人关心。

A方主要观点:
应该自我自觉隔离14天,为自己和他人的健康。

B方主要观点:
别人都不隔离,我隔离了谁供我吃饭付房租啊

公说公有理、婆说婆有理,不同意见的网友对阵,说到激动处便开始爆粗口。


看过上面这段形象生动的视频,也许对我们大家都有启发。

自我隔离,对保护自己和他人的健康有好处,不言而喻;

自我隔离,对不少人有难处。房子不大,收入不高,积蓄不多,都是摆在眼前的很现实的问题,同样需要大家设身处地、加以体谅。

意大利某华人批发市场,受到中意两国断航和进入国家紧急状态的影响,已经门庭冷落空无一人;

我们千万要引起注意,不能自我放纵,让已经确诊六个新冠病毒肺炎病例的法国也照样学样,禁飞中法所有航班,也来个什么紧急状态来处理。


* * * * * * * * * * * *


浏览华人街网站意大利版块的时候,发现旅意华侨华人社团的以上具体做法,非常值得我们法国借鉴。













回复

使用道具 举报

头像被屏蔽
发表于 2020-2-3 09:54:39 来自手机 | 看全部
提示: 作者被禁止或删除 内容自动屏蔽
回复 支持 反对

使用道具 举报

头像被屏蔽
发表于 2020-2-3 12:06:24 来自手机 | 看全部
提示: 作者被禁止或删除 内容自动屏蔽
回复 支持 反对

使用道具 举报

发表于 2020-2-3 12:18:42 来自手机 | 看全部
都是站着说话不腰疼的


来自: 华人街android版
回复 支持 0 反对 0

使用道具 举报

发表于 2020-2-3 12:21:39 来自手机 | 看全部
唯恐天下不乱 站着说话不腰疼 这样要害多少华侨有家归不得 说的是定居法国的家


来自: 华人街iPhone版
回复 支持 反对

使用道具 举报

发表于 2020-2-3 12:31:56 来自手机 | 看全部
淋漓尽致的自私😄


来自: 华人街iPhone版
回复 支持 反对

使用道具 举报

发表于 2020-2-3 13:38:08 来自手机 | 看全部
聚餐惹的祸。

8716B10F-4184-41EF-B94D-3B1A7A5BC5F1.png
回复 支持 反对

使用道具 举报

发表于 2020-2-3 16:09:10 | 看全部
  不死人就好,真吓人
回复 支持 反对

使用道具 举报

发表于 2020-2-3 20:48:12 来自手机 | 看全部
顶起感觉有些人还蒙在鼓里满不在乎,仔细看看都跑到前几名了,还在那里无动于衷还没有防范意识,可气又好笑😂


来自: 华人街iPhone版
回复 支持 反对

使用道具 举报

您需要登录后才可以回帖 登录 | 快速注册

本版积分规则

  • 分享我同村姐妹们元宵节的菜式!现在的人生
  • 自己做几道菜下酒
  • 泥丁韭黄汤,街友们你吃过吗?我老家沿海边
  • 北方人刚来意大利,住巴勒莫火车站附近,有
  • torta di castagne

联系华人街

法国公司:Sinocom sarl
地址:48 Rue de Turbigo,
75003 Paris,France
联系电话:(0033)-(0)144610523
意大利分公司:Sinocom Italia Srl
地址:Via Niccolini 29,
20154 Milano, Italia
联系邮箱:[email protected]

扫描苹果APP

扫描安卓APP

QQ|Archiver|手机版|华人街 huarenjie.com

GMT+1, 2026-3-4 04:50 , Processed in 0.090365 second(s), Total 12, Slave 8 queries , Gzip On, MemCache On.

管理COOKIES