此操作将在您下回登录时自动记录您的这次国家选择。如需重新切换,可通过切换国家完成。
淘宝大秀场查看全部(有图片可优先显示在此处)
    查看: 6804|回复: 14

    [生活百科] 意大利驾照换温州驾照

    [复制链接]
    发表于 2012-12-3 03:18:01 | 显示全部楼层 |阅读模式

    马上注册,结交更多街友,享用更多功能,让你轻松玩转华人街。

    您需要 登录 才可以下载或查看,没有帐号?快速注册

    x
    便民服务:
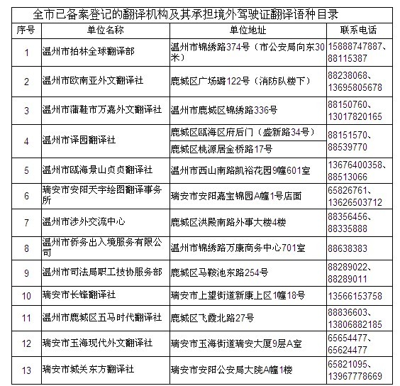
    。我刚去办理了。居留,,护照,驾照翻译一下是200元,照片15元。体检30元,有个什么工本费90元。理论考试310元,,办好了,过几天去参加学习(我家附近哦),盖章,,3个盖章,没盖章的话不能考试。学校里可以买一份试卷做个练习不过也可以在网上练习,一样的,,下面还提供翻译地址
    驾校一点通c1 2012_c1驾照模拟考试 http://c1.jxedt.com/

    1247221zfo7x7e01y4mero.jpg

    评分

    参与人数 2经验 0 铜币 +10 收起 理由
    饿狼vale 0 + 5 太给力了~~
    快乐前进 0 + 5 感谢分享^_^

    查看全部评分

    回复

    使用道具 举报

    发表于 2012-12-3 08:52:55 | 显示全部楼层
    好帖。。回国就能用的上了,顶。。。
    回复 支持 反对

    使用道具 举报

    发表于 2012-12-3 10:20:19 | 显示全部楼层
    LZ好样的,实用
    回复 支持 反对

    使用道具 举报

    头像被屏蔽
    发表于 2012-12-3 10:51:19 | 显示全部楼层
    提示: 作者被禁止或删除 内容自动屏蔽
    回复 支持 反对

    使用道具 举报

    发表于 2012-12-3 10:53:27 | 显示全部楼层
    基本上国外驾照换中国驾照1千人民币基本上多好了,
    回复 支持 反对

    使用道具 举报

    发表于 2012-12-3 10:53:55 | 显示全部楼层
    楼主 是在国内们,国内好像不可以上华人街。
    回复 支持 反对

    使用道具 举报

    发表于 2012-12-3 22:54:02 来自手机 | 显示全部楼层
    那他出来了吧
    回复 支持 反对

    使用道具 举报

     楼主| 发表于 2012-12-4 01:52:31 | 显示全部楼层
    良好市民 发表于 2012-12-3 10:53
    楼主 是在国内们,国内好像不可以上华人街。

    还在国内,,可以上华人街的。
    回复 支持 反对

    使用道具 举报

    发表于 2012-12-4 08:25:07 | 显示全部楼层
    fukuoniguo 发表于 2012-12-4 01:52
    还在国内,,可以上华人街的。

    考理论要多少时间啊,我还有20就出来了,现在考理论赶的急ma,是不是理论考了就OK了
    回复 支持 反对

    使用道具 举报

     楼主| 发表于 2012-12-4 10:12:17 | 显示全部楼层
    塘口人 发表于 2012-12-4 08:25
    考理论要多少时间啊,我还有20就出来了,现在考理论赶的急ma,是不是理论考了就OK了 ...

    我是11月23日去报名的。。12月5号就考理论。通过了就可以了
    回复 支持 反对

    使用道具 举报

    发表于 2012-12-4 11:15:40 | 显示全部楼层
    有人用意大利驾照,不知去哪里盖章,带回国内,可以用1年。。。。
    回复 支持 反对

    使用道具 举报

    发表于 2012-12-4 14:35:18 | 显示全部楼层
    感谢分享
    回复 支持 反对

    使用道具 举报

    发表于 2012-12-4 14:44:22 | 显示全部楼层
    感谢分享
    回复 支持 反对

    使用道具 举报

    发表于 2012-12-4 15:02:40 | 显示全部楼层
    这里需要办什么吗?还是把驾照带回国内就可以了,我温州的,谢谢!
    回复 支持 反对

    使用道具 举报

     楼主| 发表于 2012-12-5 09:24:06 | 显示全部楼层
    爆鸡米花 发表于 2012-12-4 15:02
    这里需要办什么吗?还是把驾照带回国内就可以了,我温州的,谢谢!

    意大利不需要什么手续带上意大利驾照。我以94的低分成功拿下了温州驾照:$
    回复 支持 反对

    使用道具 举报

    您需要登录后才可以回帖 登录 | 快速注册

    本版积分规则

    最新图片
    • 歧视中国人的面包店!希望大家避雷scanddic
    • 祝所有的同胞们节日快乐
    • 【视频】意大利威尼托地区华裔少女遭辱骂并
    • 你们有没有遇到这些人…
    • 徐雅娜 2003年11月8号出生在Bergamo于2023

    联系华人街

    法国公司:Sinocom sarl
    地址:48 Rue de Turbigo,
    75003 Paris,France
    联系电话:(0033)-(0)144610523
    意大利分公司:Sinocom Italia Srl
    地址:Via Niccolini 29,
    20154 Milano, Italia
    联系邮箱:[email protected]

    扫描苹果APP

    扫描安卓APP

    QQ|Archiver|手机版|华人街 huarenjie.com

    GMT+1, 2025-12-27 20:47 , Processed in 0.070646 second(s), Total 9, Slave 6 queries , Gzip On, MemCache On.

    管理COOKIES