此操作将在您下回登录时自动记录您的这次国家选择。如需重新切换,可通过切换国家完成。
返回列表 发新帖
12

3月18日东方航空米兰飞西安的航班取消赔偿问题

[复制链接]
发表于 6 小时前 | 显示全部楼层
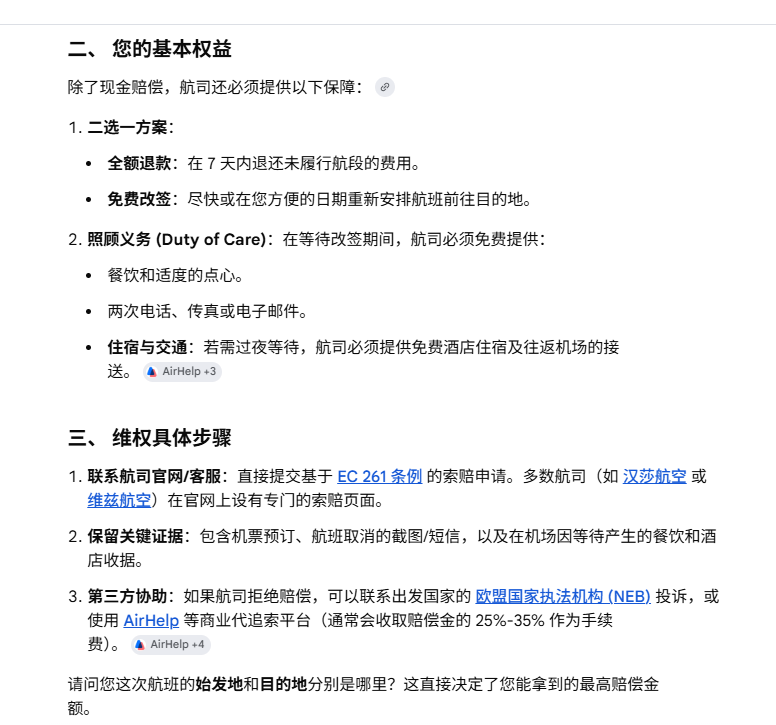
国际航班要按照欧盟的法律,最高赔偿600欧
回复 支持 反对

使用道具 举报

发表于 6 小时前 | 显示全部楼层
圖片_20260319153445.png 圖片_20260319153525.png
回复 支持 反对

使用道具 举报

返回列表
12
发新帖
您需要登录后才可以回帖 登录 | 快速注册

本版积分规则

联系华人街

法国公司:Sinocom sarl
地址:48 Rue de Turbigo,
75003 Paris,France
联系电话:(0033)-(0)144610523
意大利分公司:Sinocom Italia Srl
地址:Via Niccolini 29,
20154 Milano, Italia
联系邮箱:[email protected]

扫描苹果APP

扫描安卓APP

QQ|Archiver|手机版|华人街 huarenjie.com

GMT+1, 2026-3-19 22:19 , Processed in 0.071473 second(s), Total 11, Slave 8 queries , Gzip On, MemCache On.

管理COOKIES